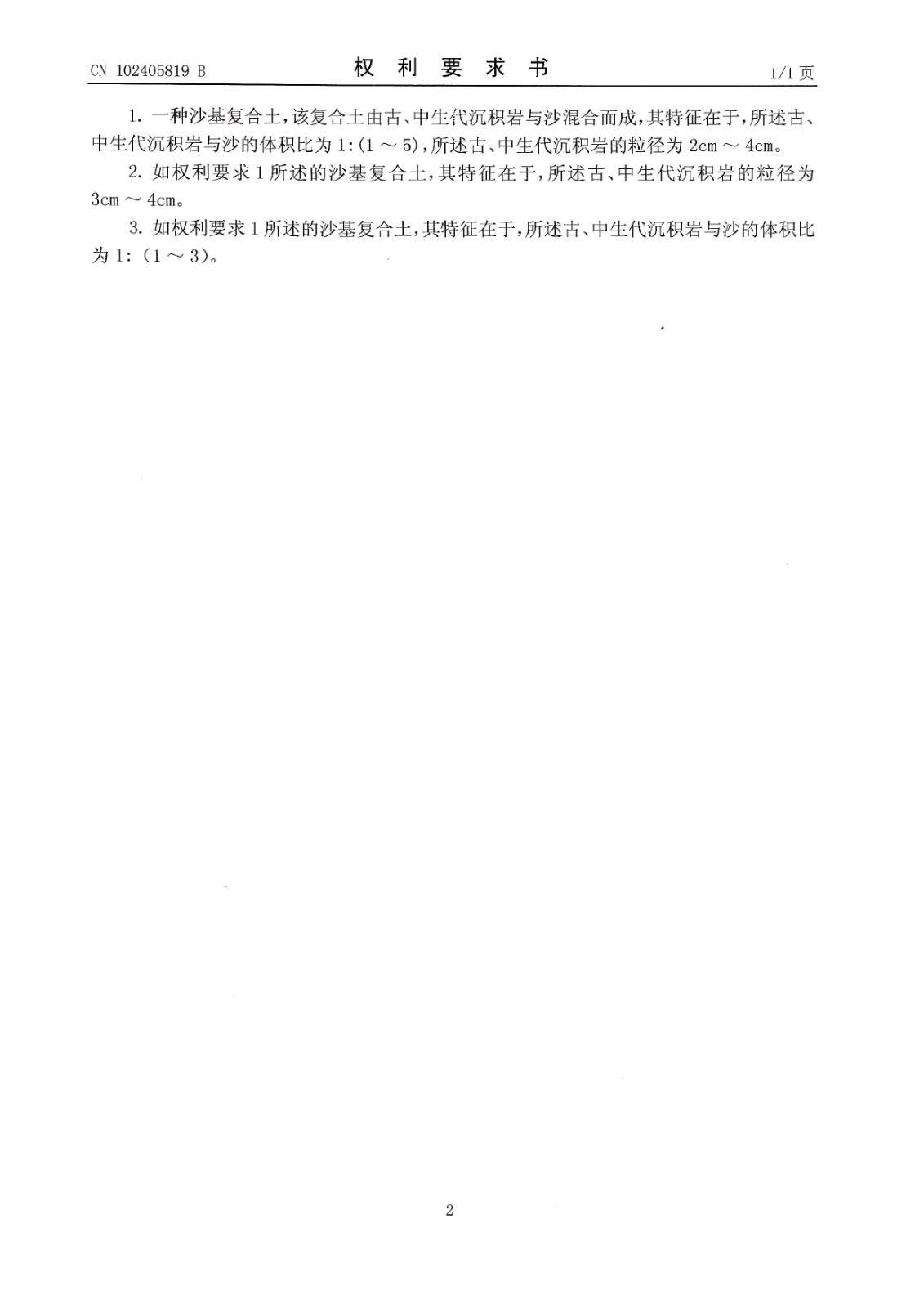
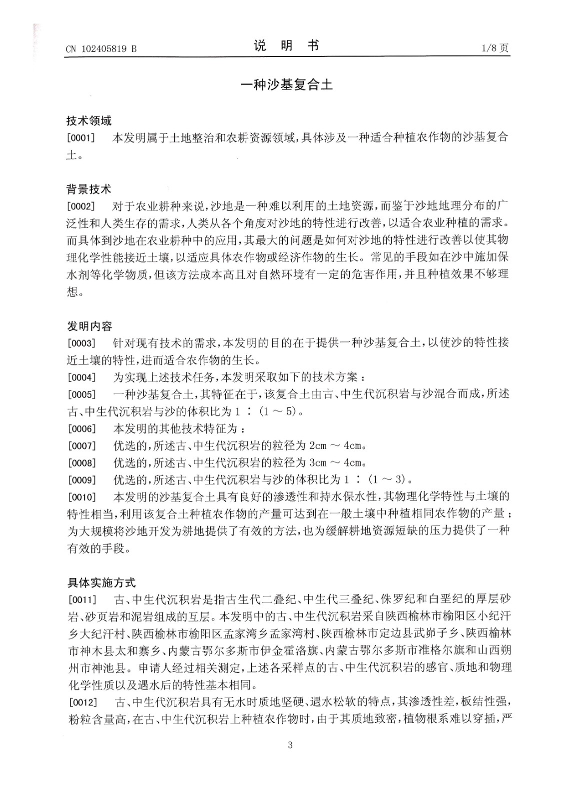
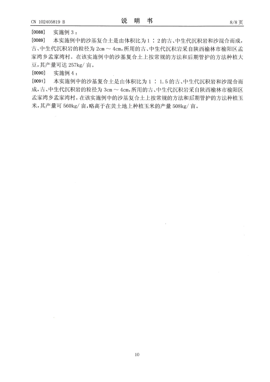
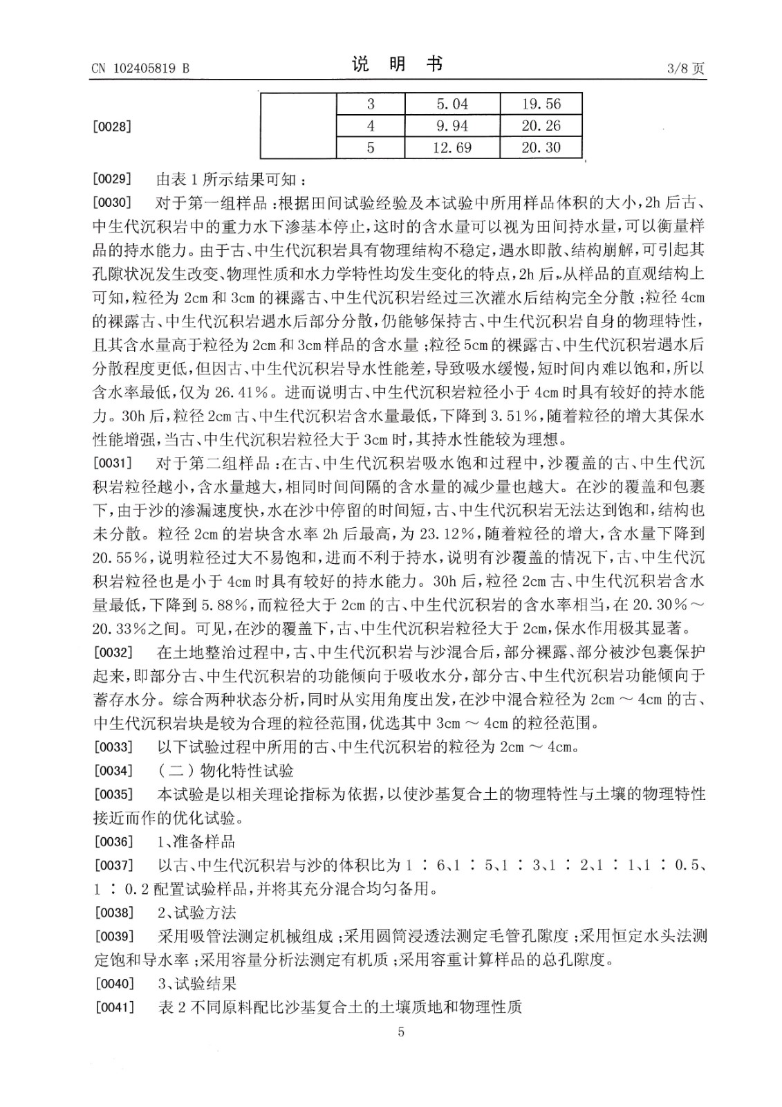
OA登录
信息报送
高级检索
首页
集团概况
集团简介
组织机构
集团所属企业
企业文化
联系我们
新闻中心
集团要闻
媒体聚焦
重要资讯
基层动态
政策法规
视频中心
新闻专题
通知公告
一线亮点
主营业务
主营业务
科研动态
科技创新
科研项目
学科建设
科研成果及奖励
对外交流
两院院士谈土地工程
党建工作
党建动态
纪检监察
工会工作
共青团工作
国企担当
党建专题
人力资源
人力资源
人才招聘
首页
集团概况
集团简介
组织机构
集团所属企业
企业文化
联系我们
新闻中心
集团要闻
媒体聚焦
重要资讯
基层动态
政策法规
视频中心
新闻专题
通知公告
一线亮点
主营业务
主营业务
科研动态
科技创新
科研项目
学科建设
科研成果及奖励
对外交流
两院院士谈土地工程
党建工作
党建动态
纪检监察
工会工作
共青团工作
国企担当
党建专题
人力资源
人力资源
人才招聘
科研成果及奖励
科研奖励
发明专利
实用新型专利
软件著作
科研专著及论文
当前位置:
首页
 > 
科研成果及奖励
 > 
发明专利
发明专利:一种沙基复合土专利证书
发布日期:2021-05-19    作者:    来源:    点击量:12451   分享到:
上一条:无
下一条:发明专利:一种沙地的保水方法专利证书